在《无悔华夏》手游中,关于安史之乱剧情线中郭子仪的幻想路径如何顺利完成?本攻略特别强调应地无疆结局的实现技巧。自潼关之战取得胜利起步,讲解合理应用节度使机制与国家使命,逐步完成九州无豺等关键任务,一键开启幻想全结局的操作流程。
《无悔华夏》轻松达成安史之乱的完整结局(郭子仪幻想篇)
一、剧情新玩法介绍与主要目标解析
本次剧本在沿用大唐主线剧本基础上,丰富了国家集团玩法元素。以下内容简要介绍新增机制,详细操作细节将在开荒指南中展开说明。
在国家信息界面,新增“行政压力”属性,主要用以制约发展。随着领土范围扩大及多元文化势力融入,行政压力不断增长,带来远征难度和财税消耗的加剧。
宗藩类型中加入了“节度使”角色,不仅具备都护府的职能,还能提供练兵和赋税支持,增强管理能力。
在宗主行动中,新增“征调佣兵”和“整兵精武”功能。前者允许调用都护府相关的佣兵卡牌进行战斗,后者则影响节度使的归化度水平,提高或降低其忠诚度。
在藩属行动方面,增加了调控归化度的功能,可通过消耗士子,影响其他属国的归化度,从而引导其加入叛乱队伍或勤王阵营。
考量内战危机,重启“动乱度”这一新指标。当动乱度达到100时,整个国家集团将面临解体,各属国将相继独立。
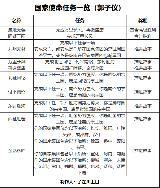
游戏中的国家使命旨在通过完成特定任务推进剧情发展,最终达到不同的结局。郭子仪幻想线对应的国家使命详细列表请参见下图。

二、开荒流程演示
在此安史之乱剧情中,郭子仪可达成两个幻想结局:即【应地无疆】和【阴疑于阳】。我们将按照剧情阶段逐步完成终局国家使命任务,我将郭子仪的故事划分为三个阶段:九州无豺、万里长风、再造盛唐。
鉴于郭子仪的两种结局,其中高级结局【应地无疆】完成后,系统会自动解锁普通结局【阴疑于阳】,故本次演示以【应地无疆】为主线展开。
第一阶段:
重点是完成开局剧情,触发【九州无豺】任务。战胜潼关之战后,即进入幻想线。
注意:潼关之战只需将所有士兵集中到左上角的树林区域,给哥舒翰套上【百战金甲】卡牌,再让其使用武将技以拖延时间即可获胜。
注1:此阶段,可以考虑消耗士子资源,游说安东势力,将其纳入勤王阵营,以便完成【九州无豺】任务目标。

注2:鉴于郭子仪的势力特点【朝忌主疑】,若强制征兵可能大幅降低军规,因此建议借助国家集团中节度使的【整兵精武】功能,在士兵不足时,通过大唐补充部队。

第二阶段:
着重完成【再造盛唐】目标。由于该阶段只有两个任务,其中【金瓯永固】通常会在完成【九州无豺】后自然完成;若有未达成的治所,则需要单独攻占获取。
第三阶段:
任务为完成【再造盛唐】和【万里长风】中的战斗目标。战役任务包含【东讨渤海】、【西征吐蕃】、【讨平南诏】以及【北征回纥】四个。由于非宗主国身份,无法设置都护府等方式降低远征难度,建议在城池足够的情况下,通过篡夺宗主地位,设立都护府,从而减轻远征压力。

注意:篡夺宗主后,失去【扶威定倾】状态。在叛乱期间,所需治理区域较少;平定后,则需更多的治所支持。
第四阶段:
在达成【应地无疆】高阶结局后,也能同步获得【阴疑于阳】普通结局的解锁资格。


























